logo logo
  • 首页
  • |
  • 关于我们
    • 企联简介
    • 会长致辞
    • 企联领导
    • 企联章程
    • 理事会
    • 组织架构
    • 分支机构
    • 登记证书
    • 联系我们
  • |
  • 新闻中心
    • 要闻
    • 工作动态
    • 专项工作
    • 通知公告
    • 地市企联动态
  • |
  • 主要工作
    • 雇主工作
    • 产业促进
    • 企业发展
    • 管理创新
    • 职称评审
    • 评估评价
    • 培训咨询
  • |
  • 重要活动
    • 广东省企业家活动日
    • 广东500强发展大会
    • 广东省企业家年会
    • 专业委员会活动
  • |
  • 党建工作
    • 党建工作
    • 学习园地
  • |
  • 会员中心
    • 会员风采
    • 企业家风貌
    • 《南方企业家》
    • 会员资讯
    • 会员信箱
    • 入会申请
  • |
  • 政策法规
    • 法律法规
    • 涉企政策
当前位置:
首页 >
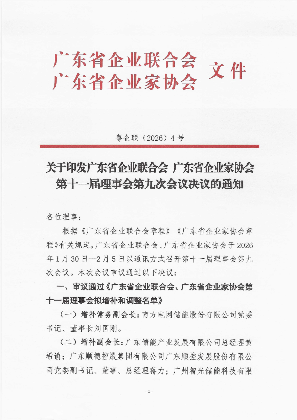
关于印发广东省企业联合会 广东省企业家协会第十一届理事会第九次会议决议的通知

关于印发广东省企业联合会 广东省企业家协会第十一届理事会第九次会议决议的通知

2026-02-06 15:31

6.png7.png

8.png

分享
微信
新浪微博
QQ
QQ空间
豆瓣网
百度贴吧
通知公告
广东省企业联合会 广东省企业家协会 工业和信息化部备案管理系统网址 粤ICP备2024328314号

管理登录